工信部印发《无线电频率使用和在用无线电台(站)监督检查暂行办法》(附解读)

发表时间:2022-04-19 14:29

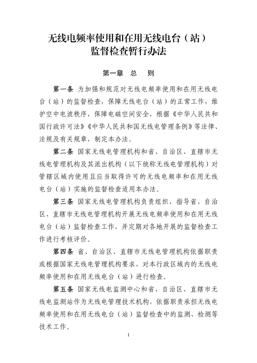
为加强和规范对无线电频率使用和在用无线电台(站)的监督检查,保障无线电台(站)的正常工作,维护空中电波秩序,保障电磁空间安全,根据《中华人民共和国行政许可法》《中华人民共和国无线电管理条例》等法律、法规及有关规章,工业和信息化部近日印发《无线电频率使用和在用无线电台(站)监督检查暂行办法》。办法分为总则、检查内容和要求、检查的组织实施、监督管理、法律责任、附则等六章共33条。

关于印发《无线电频率使用和在用无线电台(站)监督检查暂行办法》的通知

工信部无〔2022〕38号

相关省、自治区、直辖市工业和信息化主管部门,青海、宁夏无线电管理机构:


现将《无线电频率使用和在用无线电台(站)监督检查暂行办法》印发给你们,请认真遵照执行。


工业和信息化部

2022年4月2日


图片

图片

图片

图片

图片

图片

图片

图片

图片

图片

图片

图片

图片

图片

图片

图片

图片

图片

图片

图片

图片

图片


政策解读

近日,工业和信息化部发布了《无线电频率使用和在用无线电台(站)监督检查暂行办法》(以下简称《办法》),现就《办法》有关内容解读如下:

问:《办法》发布的背景是什么?

答:随着申请无线电频率使用许可和设置、使用无线电台(站)许可的需求不断上升,在用无线电台(站)数量日益庞大,电磁环境日益复杂,无线电干扰潜在风险不断增加,对无线电管理机构监管能力要求不断提升。依据《中华人民共和国无线电管理条例》(以下简称《条例》)第五十六条,无线电管理机构应当定期对无线电频率的使用情况和在用的无线电台(站)进行检查和检测,保障无线电台(站)的正常使用,维护正常的无线电波秩序。为落实《条例》规定,亟需制定行政规范性文件,明确细化检查方式、检查内容、检查程序、结果处理等方面内容。

同时,为贯彻落实《国务院关于加强和规范事中事后监管的指导意见》(国发〔2019〕18号),需对检查过程中的行政执法行为进行统一规范,推进依法行政,提高监管效能。为此研究制定了《办法》。

问:《办法》制定过程是怎样的?

答:为做好《办法》的研究起草工作,2020年,我部对部分省(区、市)无线电管理机构开展专题调研,就开展监督检查工作的职责划分、工作方法、工作程序、检查内容、检查结果处理及责任追究等方面进行了深入研究。在充分调查研究的基础上,我部组织起草了《办法》并向各省(区、市)无线电管理机构以及交通运输部海事局、中央军委电磁频谱管理委员会办公室、国家无线电监测中心、中国电信等44家单位征求了意见,并向社会公开征求了意见,广泛吸收采纳合理意见和建议。经我部部务会审议通过后,《办法》正式印发。

问:《办法》的适用范围是什么?

答:国家无线电管理机构和省、自治区、直辖市无线电管理机构及其派出机构(以下统称无线电管理机构)对管辖区域内使用且应当取得许可的无线电频率和在用无线电台(站)实施的监督检查适用本《办法》。

问:《办法》对职责分工是怎么规定的?

答:国家无线电管理机构负责组织、指导省、自治区、直辖市无线电管理机构开展无线电频率使用和在用无线电台(站)监督检查工作,并定期对各地开展的监督检查工作进行考核评价。

省、自治区、直辖市无线电管理机构依据职责或根据国家无线电管理机构要求,对本行政区域内的无线电频率使用和在用无线电台(站)进行检查。

问:监督检查形式有哪些?

答:检查形式分为日常检查和重点检查。无线电管理机构应结合监管实际开展日常检查,根据无线电台(站)的业务功能定位、对其他无线电业务的影响程度以及电磁环境保护要求等不同情况,对在用无线电台(站)实施分类检查。对涉及上级机关交办、群众举报、干扰投诉、无线电监测发现或者其他部门移送案件线索等事项应当及时开展重点检查。《办法》还规定,对于日常检查及重点检查中发现检查对象存在违法违规问题的,在后续日常检查中增加检查频次。

问:监督检查的具体内容是什么?

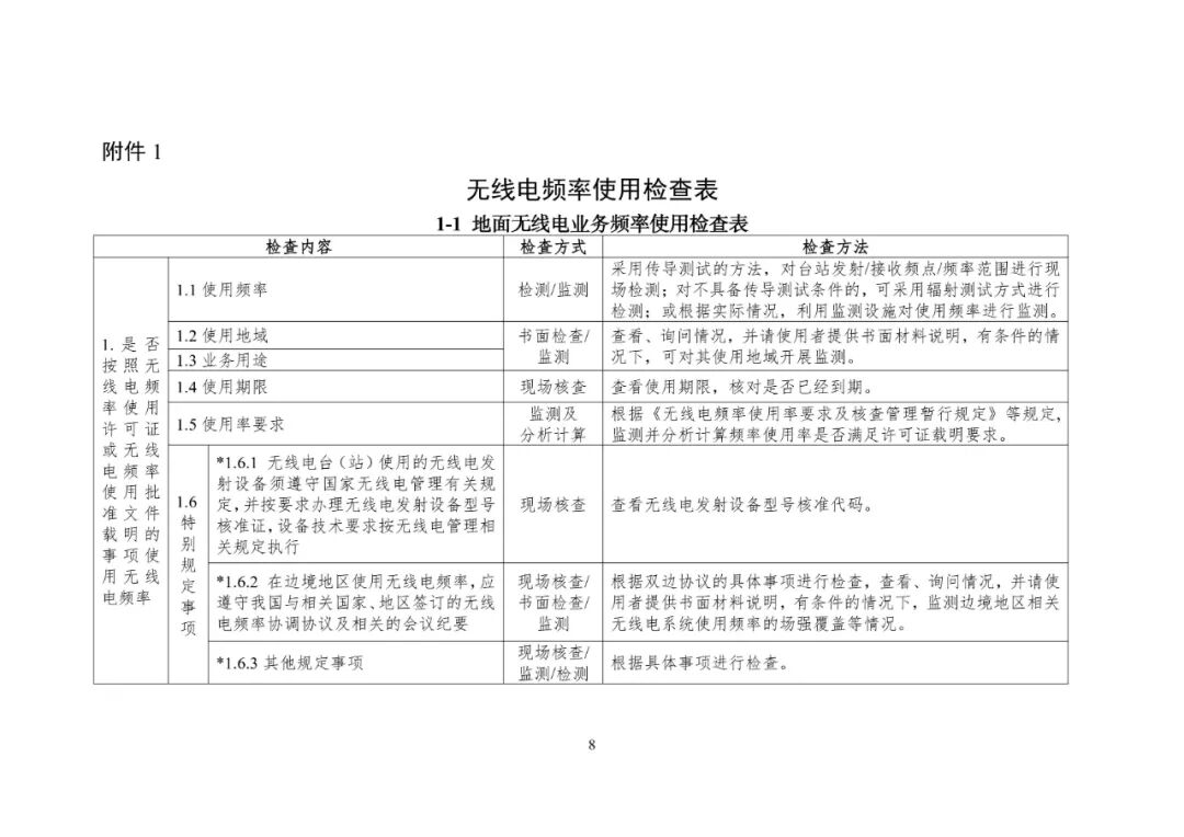
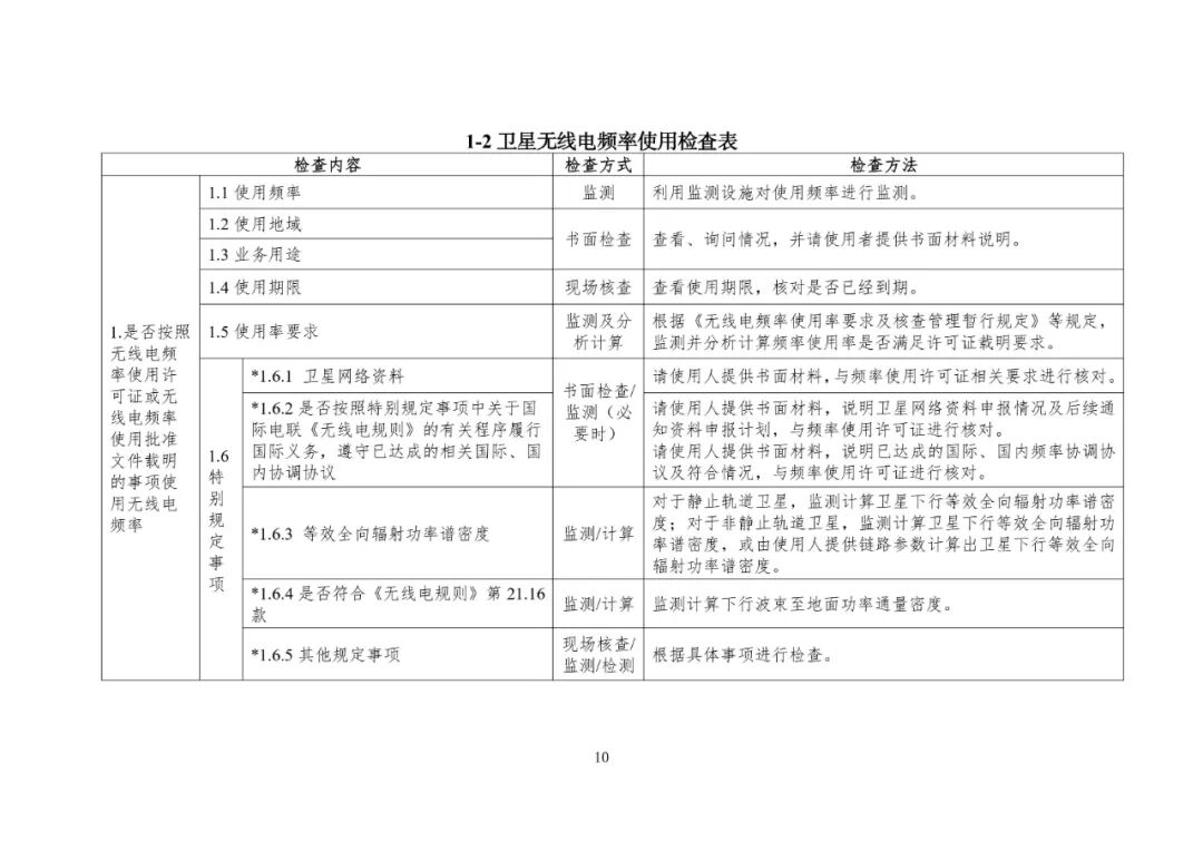
答:《办法》依据无线电管理法规规章,明确了对无线电频率和在用无线电台(站)的检查内容。一是对无线电频率使用情况的检查,分为地面无线电业务频率使用、卫星无线电频率使用、卫星通信网频率使用三类实施检查,检查内容主要包括无线电频率使用许可证(无线电频率使用许可批准文件)载明参数与实际发射参数一致性核验,使用行为是否规范等。二是对在用无线电台(站)的检查,分为地面无线电业务台站、空间无线电台、卫星地球站三类实施检查,检查内容主要包括无线电台(站)执照载明参数与实际发射参数一致性核验,使用行为是否规范等。

问:监督检查频次如何确定?

答:鉴于在用无线电台(站)基数巨大,且所涉及的无线电业务及电磁环境保护要求有所不同,统筹考虑监管需要和各地工作实际,《办法》明确采用分级分类方式开展检查。对广播电视发射台、雷达站、静止轨道空间无线电台、卫星测控(导航)站等无线电台(站)使用者的检查比例为10%,每年检查一次;对公众移动通信基站等无线电台(站)使用者的检查,分别抽取省(区、市)辖区内的基础电信运营商的1-2家分公司或子公司开展检查,每年检查一次;对除上述类别的其他在用无线电台(站)使用者的检查比例为3%,每年检查一次。对于检查台站的具体数量,各地无线电管理机构可根据监管情况自行确定。

问:监督检查的组织实施方面有哪些规定?

答:《办法》一是规定了无线电管理机构应当制定年度监督检查计划。二是明确了开展检查的方式,根据检查内容及被检查对象的业务特点,规定采用书面检查、现场或提前核查、监测、检测等方式开展监督检查工作。三是进一步加强和规范监督检查中的程序要求,规定检查人员应当向检查对象告知检查目的、检查内容、检查程序和工作纪律要求,按照要求对行政执法全过程进行记录,并按照有关档案管理规定对检查全过程记录资料进行归档保存。

问:《办法》有哪些监督管理要求?

答:为减轻行政相对人负担,《办法》要求应避免对检查对象重复检查。为确保无线电管理机构有效履职,要求无线电管理机构应当配备满足检查工作需要的监测、检测、摄录、移动办公等设备和工具。同时,要求检查人员严格遵守有关法律法规和廉政纪律,遵守国家保密规定,保守国家秘密,且不得泄露检查对象的商业秘密、个人隐私信息等。

问:对相关违法违规行为如何处置?

答:一是对检查过程中发现未经许可擅自使用无线电频率,或者擅自设置、使用无线电台(站)等违法行为,依据《中华人民共和国无线电管理条例》和相关规定予以查处。二是对检查对象故意隐瞒有关情况、提供虚假材料、拒绝提供反映其活动情况的真实材料或者阻挠、阻碍检查人员依法履行职责的,由无线电管理机构依据相关法律、法规及规章进行处罚;构成犯罪的,依法追究刑事责任。三是对检查人员未依法正确履行职责,造成不良后果或影响的,依据《中华人民共和国公职人员政务处分法》等法律法规给予处分;构成犯罪的,依法追究刑事责任。

Copyright @ 2021 湖南省无线电协会 All Rights Reserved.
地址:长沙市芙蓉区八一路387号湖南信息大厦 电话:0731-84587032  0731-84587073(业余无线电业务) 邮箱: hnswxdxh@163.com